根据省教育厅等6部门联合印发的《关于开展消费帮扶营销大赛的通知》(湘商电〔2021〕10号)文件精神,为推进我校创新创业人才培养改革,促进人才培养与乡村振兴工作的深度融合,提升我校学生开展创新创业实践的综合能力,决定组织举办“消费帮扶营销大赛”(以下简称“大赛”)。现将具体事项通知如下:
一、大赛主题
本次大赛主题为“我为群众办实事”。
二、组织机构
主办单位:吉首大学教务处 共青团吉首大学委员会
承办单位:william威廉中文官网 吉首大学市场营销协会
设立“消费帮扶营销大赛组委会”,组委会下设办公室,挂靠william威廉中文官网,具体负责大赛的组织实施与联络协调工作。
吉首大学“消费帮扶营销大赛组委会”人员组成如下:
主 任:龙先琼
副主任:刘晗 廖浩 丁建军
成 员:罗家顺 龙海军 胡锦湘 张宝娣
组委会办公室办公室:朱长城 丁晓岚 王泳兴 唐琪 张萍月
三、参赛形式
本次大赛由指导老师组建学生团队开展比赛活动,每个团队限指导老师1人,学生人数不限。
四、参赛对象
本次大赛参赛对象为我校在校大学生。
五、报名办法
分指导老师报名(9月15日-9月23日)和学生报名(10月8日-10月18日)两个环节。指导老师报名结束后,学生开始报名,学生报名时可在学校已报名指导老师库中自主选择指导老师。报名平台:“湖南省市场营销协会”微信公众号(微信号:hnyx20)。
六、比赛内容
1.自主销售。参赛团队充分调动资源优势,广泛利用各自微信、QQ等平台,销售大赛产品。销售平台:“中青之家”微信小程序。
2.直播带货。参赛团队利用淘宝直播、抖音直播等形式销售大赛产品。销售平台:“农小湘”淘宝店铺。
3.线下展销。指导老师组织学生在校园、周边居民区域、商场等开展线下展销活动,发动教职工、学生、家属及周边居民采购。销售平台:“中青之家”微信小程序。
4.短视频制作。每支参赛队伍要分别制作一条短视频,结合赛事实际,以“我为群众 办实事”为主题,立意“向上、向善、向美”,依托“营销湖南”视频号进行发布,组委会将根据转发、点赞数量纳入参赛队伍最终考核成绩。
七、奖项设置
1.先进集体奖。获奖对象为比赛组织机构。评奖要求为:通过赛事各项工作发动采购脱贫地区农副产品总金额达10万元或本单位在职职工人均通过工会福利、销售、自购等形式采购脱贫地区农副产品200元以上,通过赛事各项工作发动采购脱贫地区农副产品总金额达10万元或本单位在职职工人均通过工会福利、销售、自购等形式采购脱贫地区农副产品500元以上推荐参评省级先进集体奖。
2.先进个人奖。获奖对象为参赛学生。评奖要求为:大赛期间通过大赛销售脱贫地区农副产品销售额500元以上,大赛期间通过大赛销售脱贫地区农副产品销售额1000元以上或销售额排名在全省总参赛人数前6‰的学生推荐参评省级先进个人奖。
3.冠、亚、季军奖。获奖对象为参赛学生。评奖要求为:冠军为销售业绩第一名,亚军为销售业绩二、三、四名,季军为销售业绩五至十名。
4.全省营销人物100强奖。获奖对象为参赛学生。评奖要求为:根据总参赛人数销售业绩前100名评选出全省营销人物100强。
5.优秀指导老师奖。获奖对象为指导老师。评奖要求为:指导老师带领的团队销售业绩排名全校前10名或团队销售业绩达到5万元(指导老师带领的团队销售业绩排名全省前50或团队销售业绩达到15万元可推荐参评省级优秀指导老师。)
6.优秀组织单位奖。获奖对象为参赛组织机构。评奖要求为:组织本单位报名学生参赛人数200人以上。
八、其他事项
1.请各学院高度重视,广泛发动师生参赛。
2.学生可获取其销售额5%的佣金,指导老师可获取其团队销售额5%的佣金。
3.组委会将组织指导老师开展专项培训,通过线上或线下等方式组织参赛学生进行培训。
九、联系方式
william威廉中文官网:龙海军,15874390988;王泳兴,13637430361。
吉首大学市场营销协会:张萍月,15844566439。
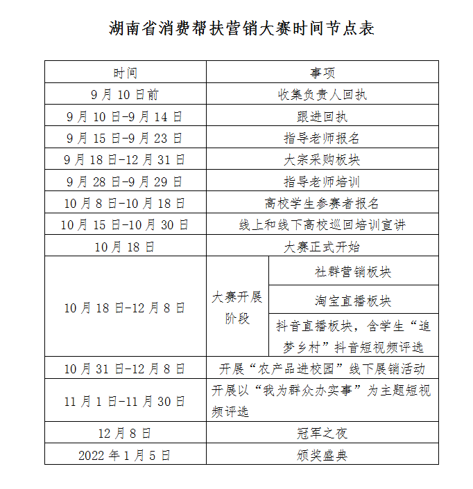
附件:湖南省消费帮扶营销大赛时间节点表
吉首大学教务处
共青团吉首大学委员会
william威廉中文官网
吉首大学市场营销协会
2021年9月14日
